加入收藏夹 设置首页
当前位置:首页 >社会
2024版网络安全知识手册发布!数数看你懂多少|第1期
来源:钦州市委网信办 2024-09-12 09:07:11
评论

2024年国家网络安全宣传周于9月9日至15日在全国范围举行。

最新版网络安全知识手册日前发布,“网信钦州”从今天起将分4期推出其中内容,快来“解锁”更多网络安全知识吧!

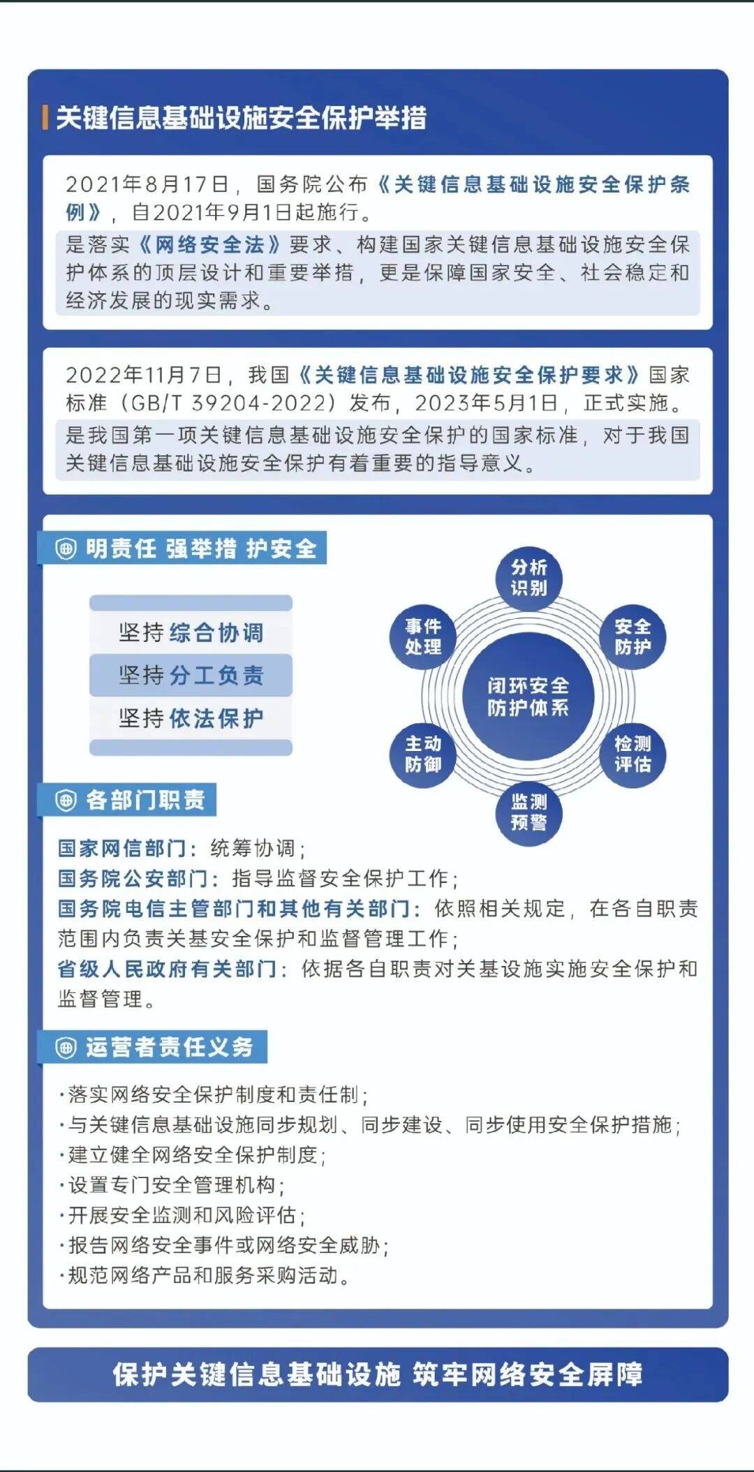
图片

图片

图片

图片

图片

作者:

编辑:梁正城

评论

文明上网 理性发言

登录
全部评论 0条评论
加载中...

请先登录

取消
确定